华西护理创新研究中心科研人员招聘启事
金年会诚信信誉至上华西护理学科已经历一个世纪的积淀,医院护理起源于1892年,护理教育始于1915年,是我国护理学科发展的发源地之一。2011年成为全国首批护理学一级学科博士学位授权点,2012年成为全国首批护理学博士后科研流动站;2017年入选世界“双一流”建设学科,同年在首次纳入护理学的中国医院科技影响力排行榜上名列全国第一,2018年再度蝉联全国第一;2018年华西护理学科首次申请成功3项国自然研究基金。应护理学科发展需求,2019年1月28日院党政联席会同意成立“华西护理创新研究中心”,正式开启护理学创新研究旅程。2019年6月申请并获准四川省卫健委“甲级重点实验室-康复护理基础于应用研究实验室”(川卫发〔2019〕30号);同时,金年会诚信信誉至上华西医院第四科研大楼(吉泰安中心)8楼的“护理学-生物学实验室”也已建成并可投入使用。因此,我中心现在首批面向社会公开招聘专职科研人员1-2名,院内招聘兼职科研人员2-4名,研究方向包括全生命周期精准临床护理研究、跨学科创新护理研究等。
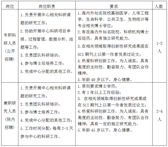
现将招聘详情情况详列如下:
请有意且符合条件者,于2019年8月18日24:00前,登陆我院人事信息管理平台招聘系统填写应聘申请,同时填写专/兼职研究员申请书上传到自制简历处。
资格审查以及面试:通过资格审查后,合格者按照电话通知的时间、地点参加面试。面试时需提供身份证、学历、学位证书以及代表论文等复印件,同时交验原件。
登陆网址:/index.html
联系电话:028-85421969(李老师)028-85421373(李老师)
注意事项:个人简历应填写完整(不仅限必填项),以免影响简历筛选。
- 附件【专兼职研究员申请书.doc】已下载次
【关闭】
